オトナが出会えるオンラインゲーム! 『MILU(ミル)』 新規会員登録
MILU日記一覧
トップ > MILU日記 > 自転車青切符
0

シェアボタンに関して


ゲーム内でF8ボタンをクリックするとアバタ撮影できます
Lv 83
(43)
最終ログイン 1日前
 
takuminのMILU日記
タイトル 自転車青切符   おすすめ(10) 2026-03-27 19:51:28

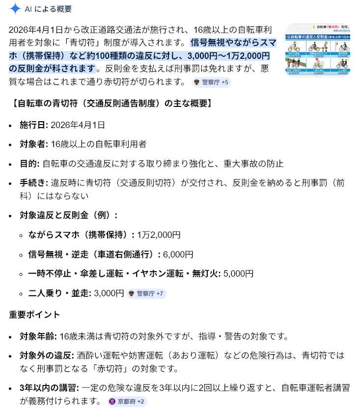
4月1日から自転車の青切符(罰金)が始まりますね。

皆さんもつまらない出金が増えないよう気を付けましょう。

16歳以下が青切符対象外なのが解せない。

一番違反している率が高いのでは?



カテゴリ:今日の出来事 > -
コメント(9)
ちゅぴ 2026-03-27 20:05:25  
歩行者に泥はねをさせても5000円とかって見たなぁ
中学生から対象にしたらいいのに
NORITA 2026-03-27 20:10:02  
何処のどいつが決めたのですか・・/・・
cacao95 2026-03-27 20:23:38  
改悪だらけの道交法(´・ω・`)
アンジュ1 2026-03-27 21:39:41  
自転車は当分のりたくないですね~
xxうららxx 2026-03-27 23:51:06  
私も自転車当分乗らなくていいかな~~
LiReN 2026-03-28 09:41:16  
そろそろロードバイクの時期だなと思っていたのにコレ…。
もう離島とかサイクリングロード以外では乗れないっすわぁ
どりどりるまん 2026-03-28 11:11:14  
青切符は困りますね
hirune 2026-03-28 20:04:24  
もう自転車は卒業しました∠( ̄∧ ̄) ビシッ
SALAFloral 2026-04-28 20:31:09  
車も自転車が横を走っていたらって思うと思うように車の運転もできない><
コメント作成
0

シェアボタンに関して